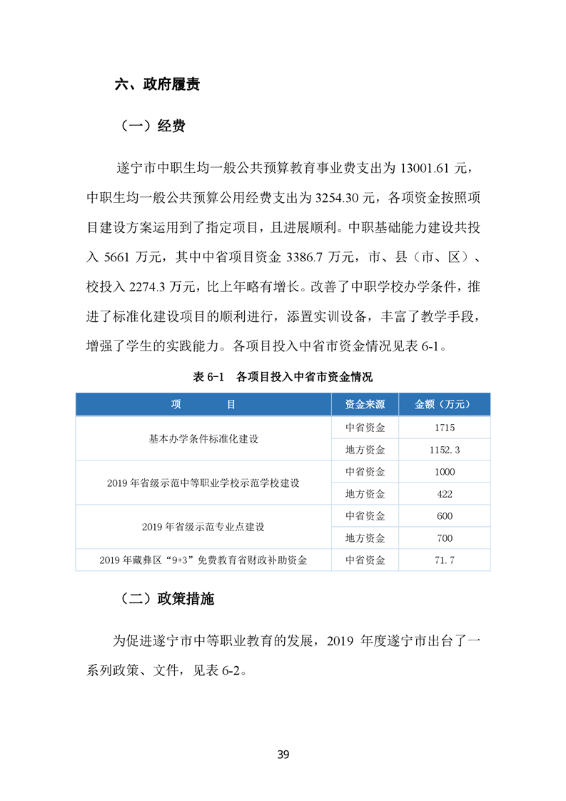
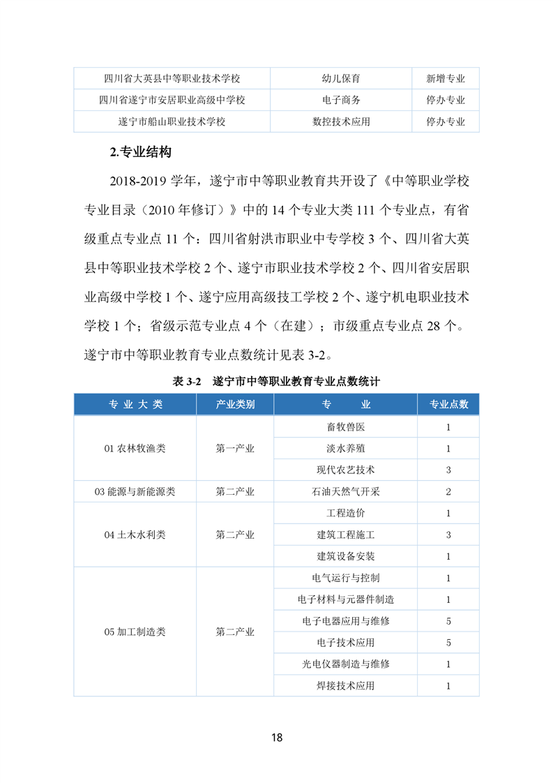
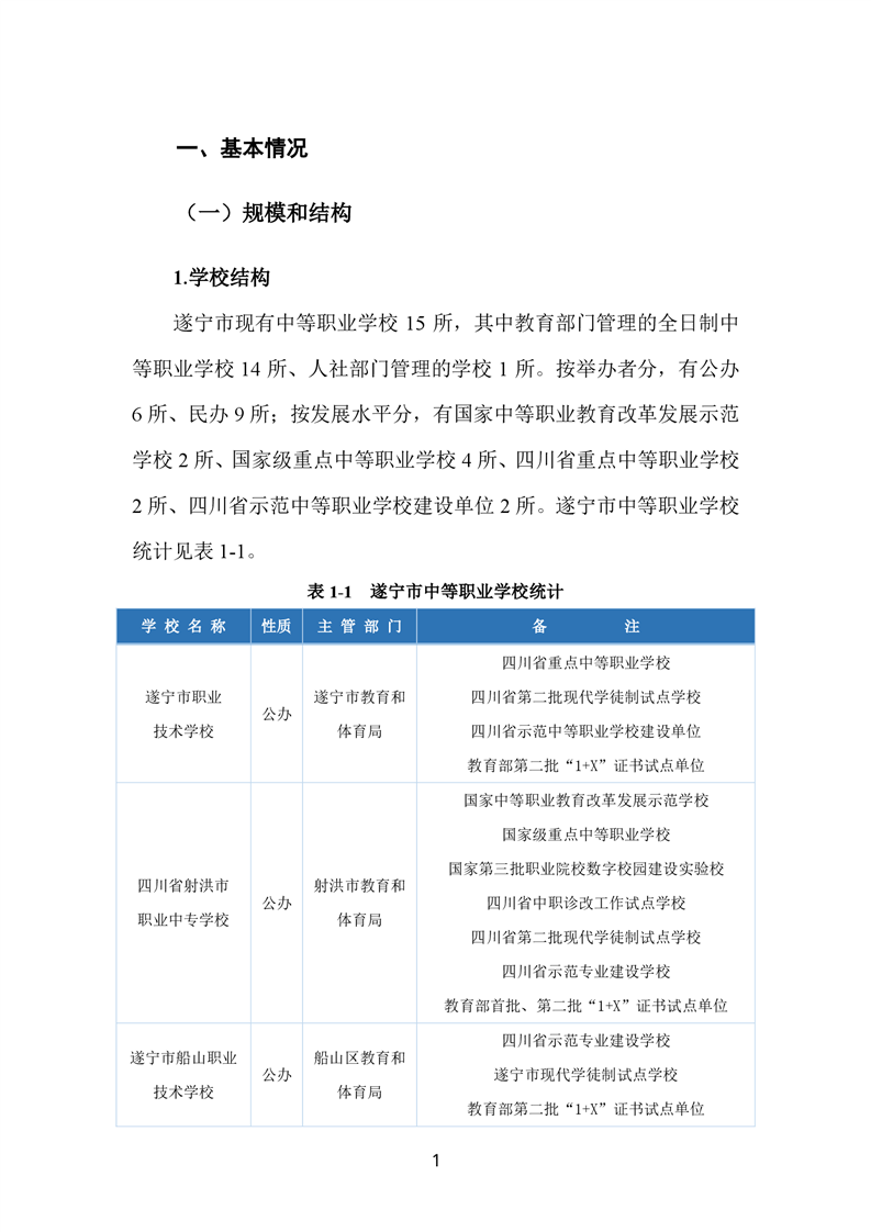
今天是:2025年12月06日
繁
适老模式
无障碍浏览
公众用户空间
搜索
首页
部门介绍
办事服务
政府信息公开
互动交流
领导信箱
征集调查
全市教育系统
招生考试
专题专栏
遂宁市2019年中等职业教育质量年度报告
来源: 遂宁市教育和体育局
栏目:
发布时间:2020-03-12 09:58
阅读:
字体: [
大
中
小
]
打印
分享: